Упр.48 ГДЗ Дорофеев Суворова 7 класс (Алгебра)
Решение #1

Рассмотрим вариант решения задания из учебника Дорофеев, Суворова, Бунимович 10-11 класс, Просвещение:
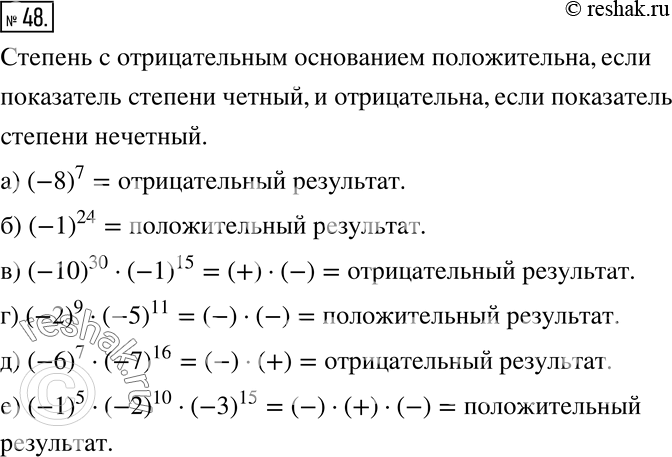
48 Не выполняя вычислений, определите знак результата:
а) (-8)7;
б) (-1)24;
в) (-10)30 * (-1)15;
г) (-2)9 * (-5)11;
д) (-6)17 * (-7)16;
е) (-1)6 * (-2)10 * (-3)15.
*размещая тексты в комментариях ниже, вы автоматически соглашаетесь с пользовательским соглашением