Упр.15 ГДЗ Муравин 6 класс (Математика)
Решение #1

Рассмотрим вариант решения задания из учебника Муравин, Муравина 6 класс, Дрофа:
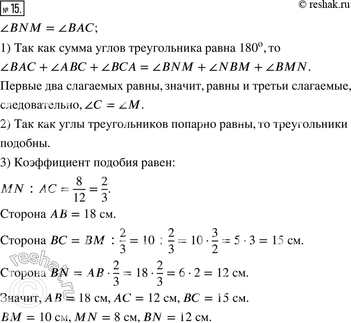
15. На рисунке 13 обозначены равные углы BNM и BAC.
1) Докажите, что углы BMN и BCA равны.
2) Что можно сказать о треугольниках ABC и MBN?
3) Найдите длины сторон треугольников ABC и MBN.
*размещая тексты в комментариях ниже, вы автоматически соглашаетесь с пользовательским соглашением