№376 ГДЗ Рымкевич 10-11 класс (Физика)
Решение #1
Решение #2
Решение #3

Рассмотрим вариант решения задания из учебника Рымкевич 10-11 класс, Дрофа:
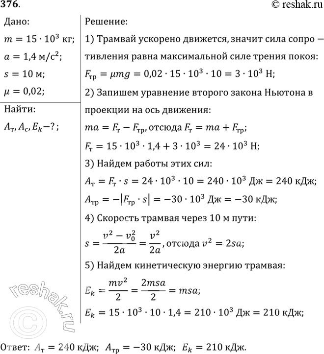
Троллейбус массой 15 т трогается с места с ускорением 1,4 м/с2. Найти работу силы тяги и работу силы сопротивления на первых 10 м пути, если коэффициент сопротивления равен 0,02. Какую кинетическую энергию приобрел троллейбус?
*размещая тексты в комментариях ниже, вы автоматически соглашаетесь с пользовательским соглашением